Модуль двоспрямованого вимірювача струму, напруги та потужності. Основа модуля - мікросхема INA226 працює на шині I2C, можлива підтримка послідовного SMBus сумісного інтерфейсу.
Модуль вимірювання струму, напруги та потужності INA226 призначений для внутрішньосистемного вимірювання параметрів електричного струму. Основа модуля – спеціалізована мікросхема INA226 у її типовому включенні.
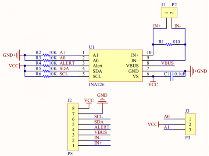
Вимірювання напруги та струму проводяться по черзі: при підключенні входів «VBUS» і «GND» до джерела живлення відбувається замір напруги живлення; у момент, коли включені вимірювальні входи «IN+» та «IN-», підключені до шунтуючого опору - вимірюється текучийчерез навантаження струм..
Потужність знаходиться шляхом апаратного обчислення добутоку струму та напруги, дані про які беруться з відповідних регістрів мікросхеми. Після перемноження проводиться запис інформації у регістр потужності.
Усі виміряні параметри передаються по шині стандартного послідовного протоколу I2C (також можлива підтримка послідовного SMBus – сумісного інтерфейсу). Адресація пристрою задається комутацією виводів A0 і A1 з живленням, загальним проводом і виводами шини послідовного інтерфейсу. На шині I2C пристрій працює виключно в режимі «Slave».
| IN+, IN-: | вимірювальні входи |
| VBUS: | вхід вимірюваної напруги |
| ALE: | цифровий вихід стану аварійного регістру |
| SDA, SCL: | інтерфейс I2C |
| GND: | земля |
| VCC: | живлення |
| A0, A1: | контакти конфігурування адреси модуля |
| Напруга живлення: | 2,7...5,5 В |
| Споживний струм: | 330 мкА |
| Вимірювана напруга: | от 0 до 36 В (не залежить від напруги живлення) |
| Вимірюваний струм: | 0...3,2 А |
| Максимальна напруга зміщення: | 10 мкВ |
| Похибка вимірювального підсилювача: | ≤ 0,1% |
| Резистор: | 0,01 Ом, 0,1 Ом |
| Інтерфейс: | I2C |
| Розміри | 20×20×3 мм |
Підключення: Шунт підключається послідовно із навантаженням. Дозволяється підключення як з боку живлення (High-Side Shunt), так і з боку заземлення (Low-Side Shunt).
Принцепова схема модуля INA226-0.01:
