8-бітний мікроконтролер ATtiny24A
14.09.2022
Високопродуктивний мікроконтролер Microchip picoPower® 8-bit AVR® RISC поєднує в собі 2 КБ флеш-пам'яті ISP, 128 байт EEPROM, 128 байт SRAM, 12 ліній введення/виведення загального призначення, 32 робочих регістру загального призначення, 8-бітний таймер/лічильник. з двома каналами ШІМ, 16-бітний таймер/лічильник з двома каналами ШІМ, внутрішні та зовнішні переривання, 8-канальний 10-бітовий АЦП, програмований каскад посилення (1x, 20x) для 12 диференціальних каналів АЦП, програмований сторожовий таймер із внутрішнім генератором, внутрішнім каліброваним генератором і чотирма режимами енергозбереження, що програмно вибираються.. Мікроконтролер працює в діапазоні 1.8-5.5 вольт.
| Тип корпусу | SOIC-14, VQFN-20, PDIP-14, WQFN-20, UFBGA-15 |
| Тип програмної пам'яті | Flash |
| Розмір пам'яті програми (КБ) | 2 |
| Максимальна тактова частота (MIPS/DMIPS) | 20 |
| Дані EEPROM (байт) | 128 |
| Макс. 8-бітні цифрові таймери | 1 |
| Диференціальні входи АЦП | 12 |
| Канали АЦП | 8 |
| Максимальна роздільна здатність АЦП (біт) | 10 |
| Кількість компараторів | 1 |
| Темп. Діапазон Мін. | -40 |
| Темп. Діапазон Макс. | 85 |
| Максимальна робоча напруга (В) | 5.5 |
| Мінімальна робоча напруга (В) | 1.8 |
| Кількість пінів | 14, 15. 20 |
| Низьке енергоспоживання | Так |
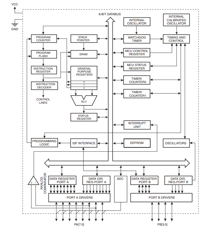
Блок-схема ATtiny24A:

Розпинування ATtiny24A:
