8-бітний мікроконтролер ATTINY13
08.11.2022
Високопродуктивний 8-розрядний мікроконтролер AVR® RISC з низьким енергоспоживанням поєднує в собі 1 КБ флеш-пам'яті ISP, 64 байт SRAM, 64 байт EEPROM, 32-байтний регістровий файл та 4-канальний 10-бітовий аналого-цифровий перетворювач. Пристрій підтримує пропускну здатність 20 MIPS на частоті 20 МГц та працює від 2,7 до 5,5 вольт.
Виконуючи потужні інструкції за один такт, мікроконтролер досягає пропускної спроможності, що наближається до одного MIPS на МГц, балансуючи енергоспоживання та швидкість обробки.
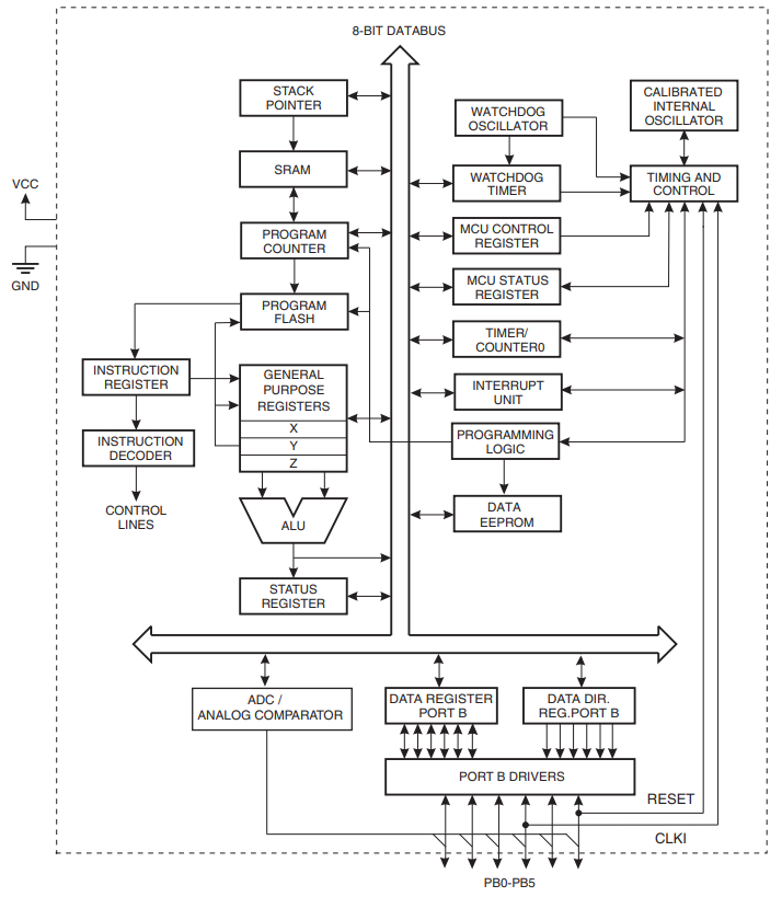
Блок-схема ATTINY13:

Розпинування ATTINY13:
